Renovering i Ängelholm

 

Här var målet att plocka fram så mycket som möjligt av husets gömda kvaliteter. Gammalt tegel, träbjälkar och ett loftutrymme. Samtidigt behövde vi öka mängden förvaring.

Det var under projektets gång oklart hur och av vem huset skulle komma att användas, så jag tog fram flera förslag på hur vardagsrummet kunde organiseras för att passa olika användare. På så vis kunde vi vara specifika där vi behövde och samtidigt slippa gissa oss fram till beslut där dörrar istället kunde lämnas öppna.

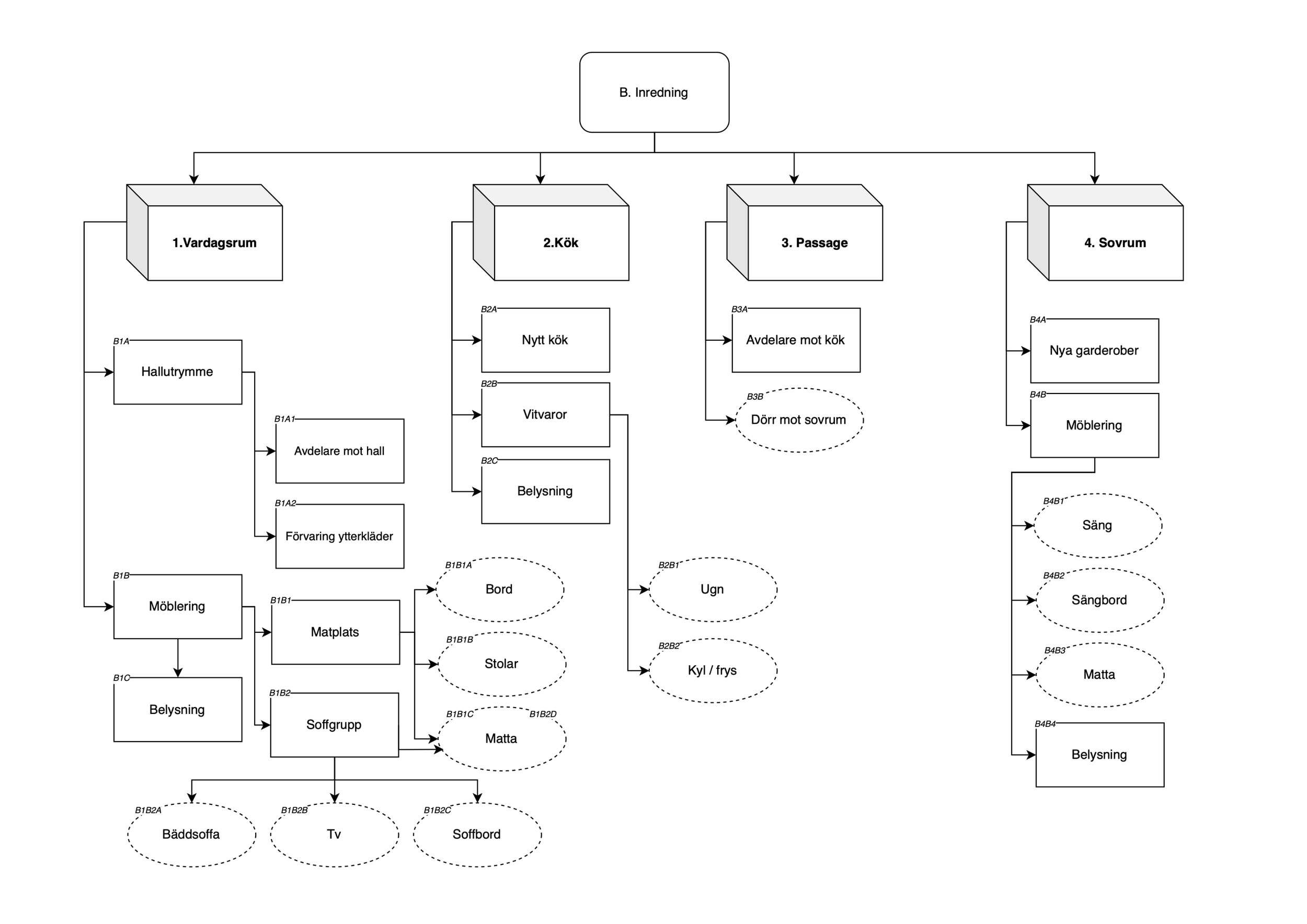
Eftersom arbetet till större del utfördes av kunden, så hjälpte jag till med att systematisera renoveringen. Att sätta olika moment i förhållande till varandra och märka ut dem i en planritning är ett underskattat verktyg. Med momenten nedskrivna är det alltid lättare att fokusera på varje steg. Det blir en lättläst resurs för att göra sina egna arbets- och inköpsscheman; som dessutom kan byggas vidare på varefter projektet pågår.